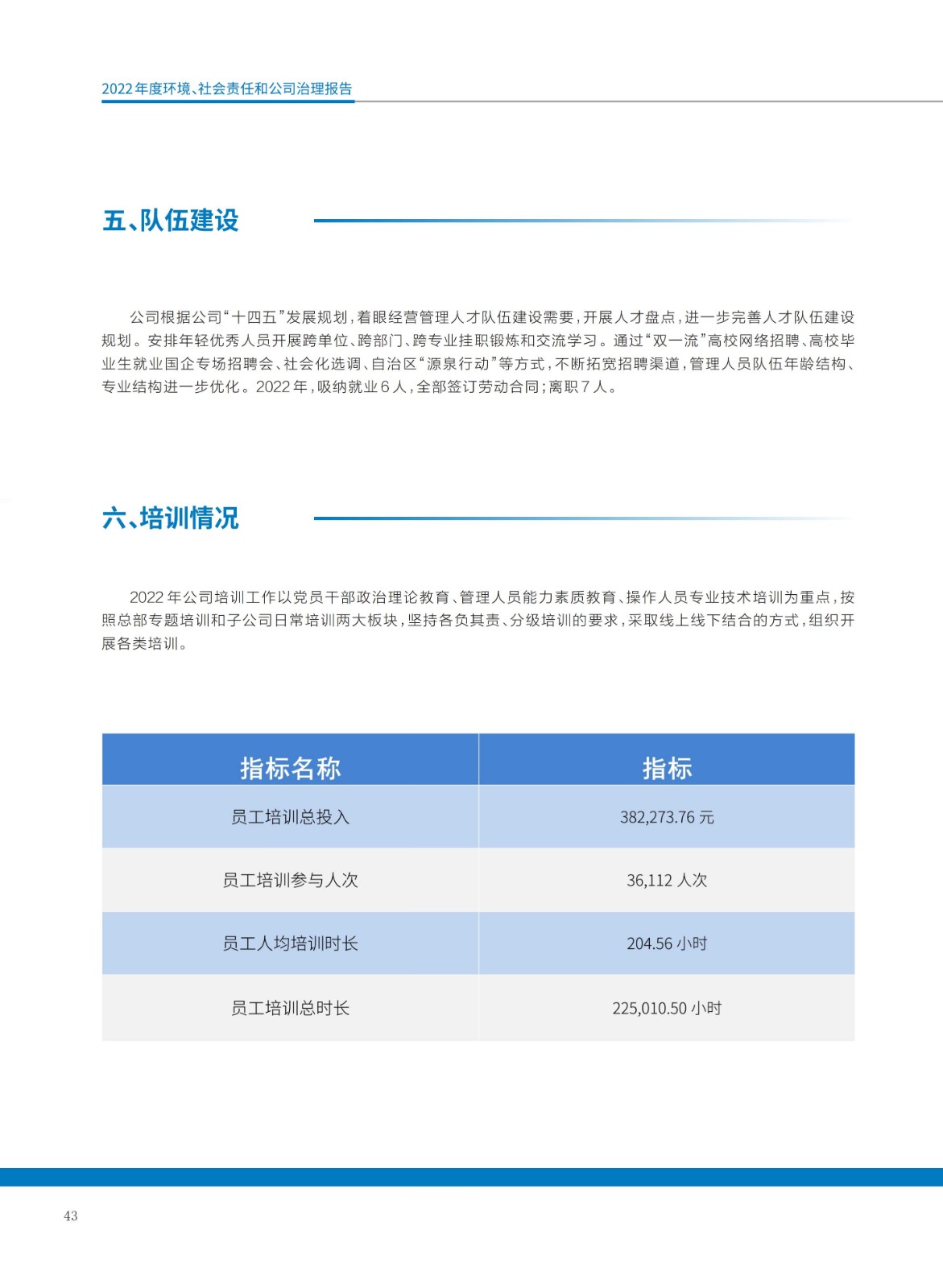
|
|
Éç»áÔðÈΡ¡¡¡µ¼¶Á£ºÎªÈÃÉç»á¸÷½ç³ä·ÖÁ˽âÎÒÃÇÔÚÇé¿ö¡¢Éç»á¡¢¹«Ë¾ÖÎÀíµÈÁìÓòµÄʵ¼ùºÍ¼¨Ð§£¬¹«Ë¾ÓÚ4ÔÂ25ÈÕÐû²¼Ê×·ÝÇé¿ö¡¢Éç»áÔðÈκ͹«Ë¾ÖÎÀí±¨¸æ£¬±¨¸æ°üÀ¨±¨¸æËµÃ÷¡¢Áìµ¼Ö´ǡ¢¹ØÓÚ918²©ÌìÓéÀÖ¹ÙÍø¡¢¹«Ë¾´óʼǡ¢¹«Ë¾ÖÎÀí¡¢Ô±¹¤È¨Òæ±£»¤¡¢Çé¿ö±£»¤Óë¿ÉÁ¬ÐøÉú³¤¡¢Äþ¾²Éú²ú¡¢Éç»á¹«Òæ¡¢¹«¹²¹ØÏµ¡¢¿Æ¼¼Á¢Òì¡¢Õ¹ÍûδÀ´µÈ12¸ö²¿·ÖÄÚÈÝ£¬Ö¼ÔÚÓëÀûÒæÏà¹Ø·½ÓÐЧÏàͬ£¬ÏµÍ³ÐԵػØÓ¦¸÷·½¹Ø×¢ÓëÆÚÍû£¬Éý¼¶¹«Ë¾ÖÎÀíÌåϵ£¬ÒýÁìÉç»á¼ÛÖµ´´Á¢ºÍ¿ÉÁ¬ÐøÉú³¤¡£
¡¡¡¡¸ÒÓÚ»Ó±ð¡¢ÓÂÓÚÁ¢Òì¡¢ÀÖÓڷܽø£¬²Å»ª»ùÒµ³¤Çà¡£ÎÒÃÇÆÚÍûESGÕ½ÂԵļùÐУ¬ÄÜÈÃÎÒÃdzÉΪһ¼Ò¸üºÃµÄ¹«Ë¾£»ÎÒÃÇÒ²ÆÚ´ýÓëÈ«Éç»áÒ»Æð£¬µãµÎ¾ÛÁ¦£¬óƶ¨Ç°ÐУ¬õͲ½Ç§ÀÒÔÁ¬ÐøµÄÉç»á¼ÛÖµ´´Á¢£¬Ó½ÓÒ»¸ö¸üÃÀºÃ¡¢¸ü¹«Õý¡¢¸ü¿ÉÁ¬ÐøµÄδÀ´¡£Âú»³Ï£Íû¡¢Ö´×ŽÅÏ£¬ÔÚʱ¹âµãµÎÖУ¬Ïò¹â¶øÐС¢¹²¸°É½º£¡¢²»¸ºÊ±´ú£¬×öÒ»¼ÒÓÐζȡ¢ÓÐÇ黳¡¢ÂôÁ¦ÈεÄÒ»Á÷ÉÏÊй«Ë¾£¡





























































































